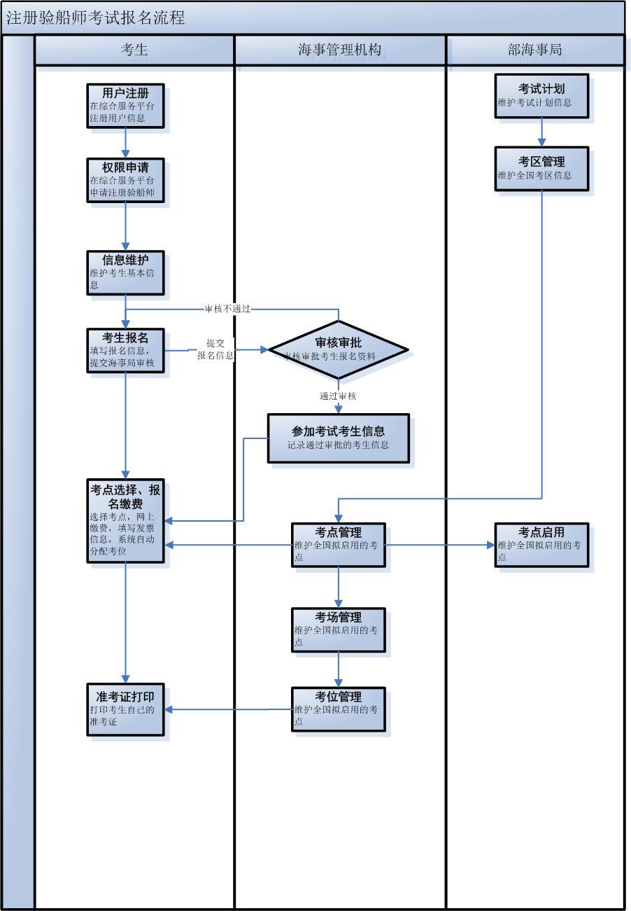
一、流程图

图1
二、注册
(一)网址
海事局官网(互联网):
图2
“点击进入综合服务平台”超链,欧博进入到中国海事综合服务平台登录页面,点击“用户注册”,选择自然人用户注册,填写相关信息。

图3
注册成功之后,请设置您的用户密码,用于您以后登录时使用。

图4
点击“下一步”操作,显示您提交注册的详细信息,包括:姓名、账号、手机号、邮箱、密码;点击“提交注册”提交注册信息,点击“上一步”返回到填写密码阶段。

图5
三、权限申请
1、注册用户成功之后,在海事局官网进行登录,进入海事综合服务平台,申请权限功能,会延时显示,请您耐心等待3分钟左右。

2、点击“权限申请”超链,选择“船舶检验系统“权限。

图7
3、点击“船舶检验系统”超链后,显示“申请船舶检验权限”超链。

图8
4、申请“船舶检验系统”之后,会出现“注册验船师考试报名”图标,点击之后,就可以完成外网自然人申请验船师考试的权限申请步骤,进行报名。

图9
点击“船舶检验管理信息系统”,就可以进入我们的“注册验船师考试网上报名系统”了。

图10
四、信息维护
报名前需先维护个人基本信息,系统中会自动显示考生的“姓名”、“身份证号”、“电子邮箱”、“手机号码”信息,填写要求必填的考生信息点击保存按钮,保存数据信息。

图11
五、考生报名
1、报名第一步,填写报名信息,报名状态第一次考试默认为“新考”。点击“《专业技术人员资格考试违纪违规行为处理规定》”、“《注册验船师资格考试应考人守则》”超链,可以查看详细信息。如果早于报名开始时间或者晚于报名结束时间都无法进行报名。

图12
2、报名第二步,该步骤默认显示报名的期数,考生需要选择报考的考试等级。考试等级分为:A、B、C、D四个等级,不同等级需要满足不同的条件。这里也可以返回上一步,对数据进行修改。

图13
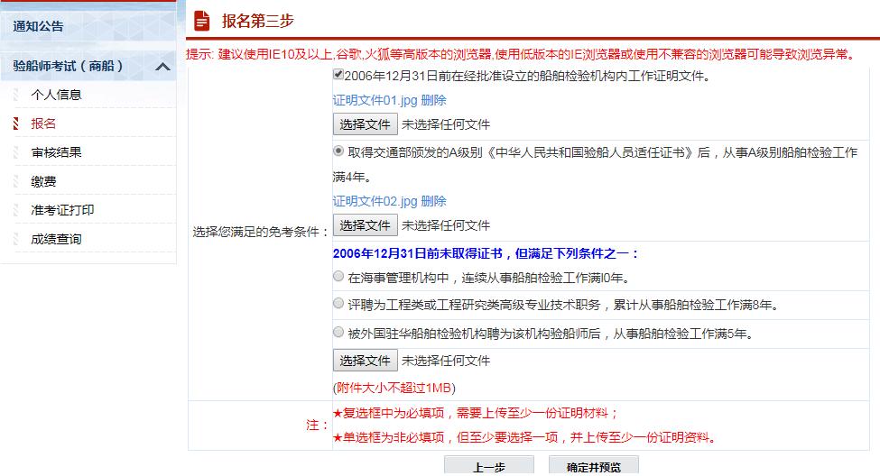
3、报名第三步,上传验船师考试所需的图片或者扫描件等资料。可以勾选“申请免考”,申请免考资格。这里也可以返回上一步,对的数据进行修改。注意:所有报名人员本次都需提交证件照及相关证明文件。证件照为1寸,底色为白色,jpg格式,像素为295*413,大小在10K至30K以内。附件大小在50KB至512KB之间,如果有多张图片的请合成一张上传。



图14
4、确定并预览,进入预览画面,点击“超链”可以查看您所上传的图片信息。点击“编辑”图标,可以回到对应的步骤修改报名信息。选择资料审核提交的海事局信息,提交给对应的海事局进行审核。


图15
5、查看审核结果信息,考生可以查看自己的报名资料审核情况。如果不合格会提示需要修改信息,由考生重新编写相关信息,重新提交即可。

图16
六、选择考点、缴费
1、批准通过的考生,进入报名缴费阶段。该阶段需要部局用户启用考点,同时缴费时间开放之后才能进行缴费,如果早于缴费开始时间或者晚于缴费结束时间都无法进行缴费。

图17
2、缴费按钮,可以根据本期设置开放的考区进行选择,可以选择所在的省市以及考点的类型,只有D级的考生才可以选择纸质类型,系统将自动给考生分配考位信息。

图18
3、点击“确认”按钮,进入缴费页面,选择支付方式,进行支付。(具体操作详见附件一)

图19
七、打印准考证
考生打印准考证相关信息,如果早于准考证打印开始时间或者晚于准考证打印结束时间都无法进行打印。


图20
附件一:
一、选择考点、缴费
1、批准通过的考生,进入报名缴费阶段。该阶段需要部局用户启用考点,同时缴费时间开放之后才能进行缴费,如果早于缴费开始时间或者晚于缴费结束时间都无法进行缴费。注:缴费功能请使用谷歌浏览器,下载地址“https://www.google.cn/intl/zh-CN/chrome/”。

图17
2、缴费按钮,可以根据本期设置开放的考区进行选择,可以选择所在的省市以及考点的类型,只有D级的考生才可以选择纸质类型,系统将自动给考生分配考位信息。

图18
4、点击“确认”按钮,进入缴费页面,选择支付方式,进行支付。
注:本次试用不实际缴费,请您选择企业缴费,点击 “确认支付”按钮。

图19
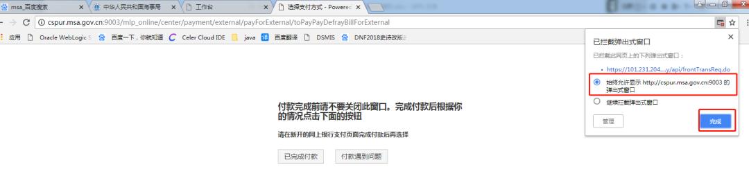
点击“确认支付”按钮之后,弹窗被拦截,点击“允许弹出”。

点击“确认支付”后,可能会出现访问“不是私密链接”,点击“高级”,再点击“继续前往101.231.204.80(不安全)”。


选择“中国农业银行”,再点击“到网上银行支付”。

点击“返回商户”按钮。

显示当前支付单已经正常支付。

点击“已完成付款”按钮。

点击“已完成付款”按钮后,则显示该考生的缴费结果。

点击“关闭”按钮,则回到缴费页面,显示该考生分配的考位信息以及考试科目。
原标题:《注册验船师资格考试考务管理系统报名操作指引》